0.前言大纲

大图链接:
http://www.cjcbill.com/img/bill/in-posts/2019-04-01/1.png
1. Makefile编译时序图:
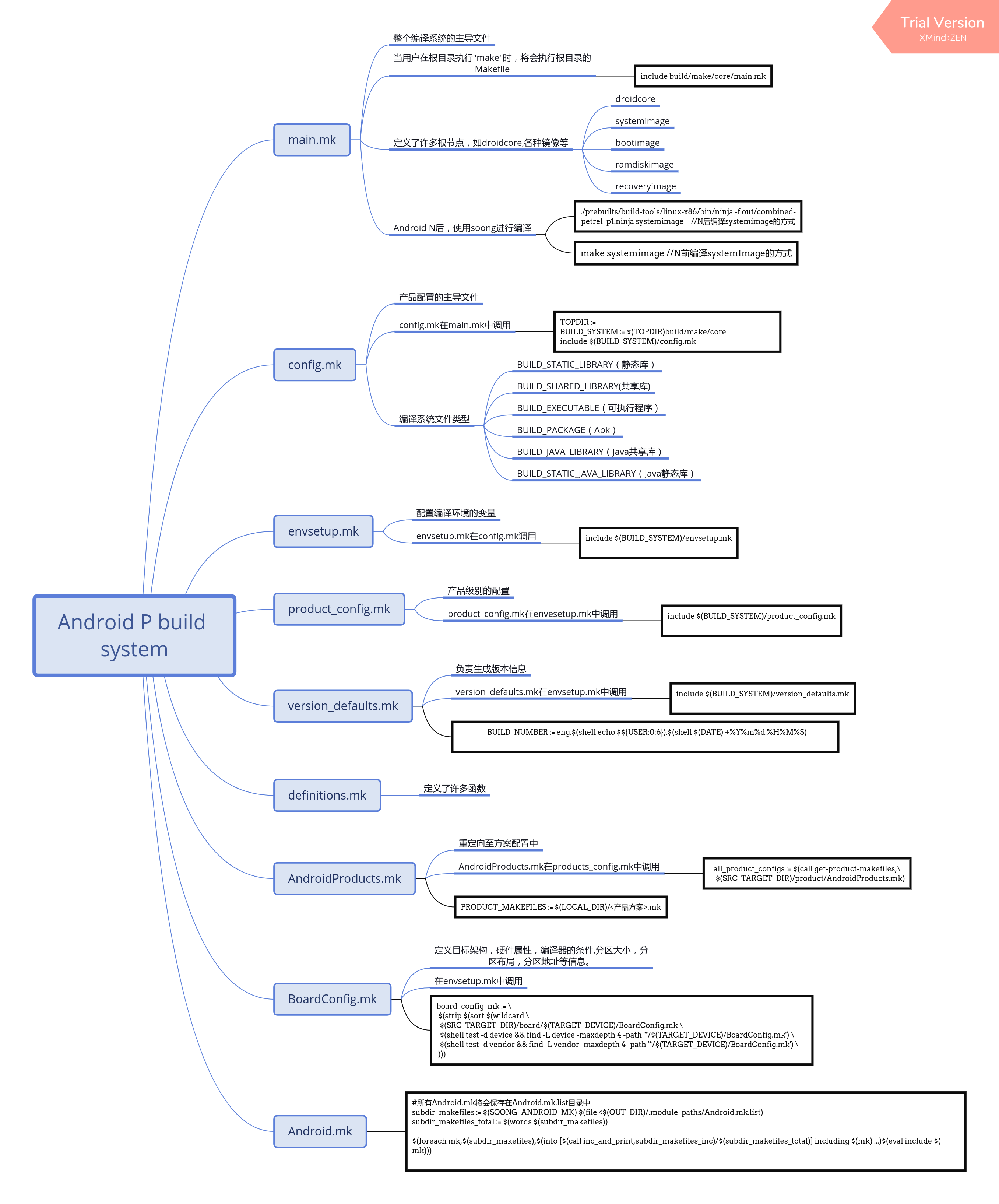
下图是Android P编译时涉及的关键Makefile

大图链接:
http://www.cjcbill.com/img/bill/in-posts/2019-04-01/2.png

大图链接:
http://www.cjcbill.com/img/bill/in-posts/2019-04-01/1.png
下图是Android P编译时涉及的关键Makefile

大图链接:
http://www.cjcbill.com/img/bill/in-posts/2019-04-01/2.png